


Anyone working in the fashion industry and expecting logic is perhaps the orchestrator of their own disappointment. Fashion is a consumer goods industry that beats to the arrhythmic heart of popular culture, celebrity, and commerce—it expresses our values and aspirations with an ephemerality that doesn’t abide logic, but the way it’s made most certainly must.
Fashion is dirty, and it’s getting dirtier. Like all industries, its collective climate target is to decarbonize to net-zero emissions by 2050, and it’s getting further from that goal, not closer.
Global fiber production volumes increased again last year, reaching 132 million tonnes and the textiles they become require vast quantities of chemicals (made from fossil fuels) and hot water (usually heated by burning fossil fuels). Polyester is particularly greedy, requiring extremely high temperatures (and energy consumption) when dying, and is itself made from fossil fuels. It’s our favourite fiber, though—we consumed more than 77 million tonnes of it last year.
But there is hope. If existing solutions (including renewable electricity, energy efficiencies, and sustainable materials) were adopted at scale, emissions would dive by 47 percent—so why isn’t this happening? The answer is the great fashion divide.
Until the 1980s, brands manufactured their own clothing in their own factories. However, in search of reduced costs and better customer value, they began 'contracting out’ their production to cheaper overseas suppliers, selling off their machinery and shedding their workforces until they were outsourced entirely by the early 2000s.
In 1999, here’s how John Erminger, the president of Levi Strauss (the world's biggest apparel manufacturer at the time), explained the decision to lay off 13,000 staff and close factories in the US:
“Our strategic plan in North America is to focus intensely on brand management, marketing, and product design to serve the casual wants..of the customer. Shifting..our manufacturing..to contractors throughout the world will give the company greater flexibility to allocate resources and capital to its brands.”
This new business model was handsomely rewarded by Wall Street, with brands seeing a surge in stock price when unburdening themselves of their manufacturing facilities and workforces. The model was championed by advertising agencies, too; here’s what Peter Schweitzer, president of J. Walter Thompson, said at the time:
“The difference between products and brands is fundamental. A product is something that is made in a factory; a brand is something that is bought by a customer.”
According to his and others' marketing logic, brands should not use their finite resources on machinery upkeep or factory workforces but on resources that build their brands: sponsorships, packaging, expansion, and advertising.
Award-winning journalist and New York Times bestselling author Naomi Klein scathingly described in her book No Logo the consequences of this business model:
“The actual manufacturing process has been devalued to the point where manufacturers and garment workers are detritus—the stuff left behind.”
By way of evidence, Klein calculated that one brand’s advertising expenditure leapt from $25M in 1987 to $500M in 1997. $500M a year spent on advertising; back in 1997. No wonder Schweitzer was quick to say the factory added no value and the branding all of it (to his and every other advertising company’s very good fortune, no doubt). What must that same brand's annual ad budget be today, almost 30 years later? Billions? I wonder how many solar panels and heat pumps you could buy with a billion dollars.
The point is that brands, by and large, don’t value manufacturing—they value branding, marketing, and selling because that's their business. Convincing a brand to spend finite resources on a machine in a factory is asking them to opt back into the business they offloaded decades ago because it was too capital-intensive. That hasn't changed.
Even though brands’ emissions targets depend on this decarbonization infrastructure, they continue to prioritise and spend premiums on solutions that have no hope of getting them to net-zero, like next-generation materials. Why? Because they're tangible, marketable, and a point of product differentiation.
Many next-gen materials don’t yet have sufficient lifecycle data demonstrating the emissions reductions they’ll realise at scale. If they survive and scale, the industry coalition group Fashion For Good estimates they will offer around 10 percent of the total sector emissions reductions needed by 2050 to reach net zero. To put this in perspective, industry emissions increased by 7.5 percent in 2023 alone due to overproduction and polyester use, according to the Apparel Impact Institute, which manages the Fashion Climate Fund.
There is a case for investing in next-generation materials and decarbonisation, but not the former alone. The same goes for recycled materials.
"Virgin polyester emissions are around 3.12 kg CO2eq per kilogram, while mechanically recycled polyester (from bottles) is around 0.68 to 1.56 kg—an average decrease of about 2kg of emissions per kilogram of fiber," explains water engineer, dyestuff chemist and lifecycle assessment analyst, Shivam Gusain.
"If all virgin polyester production was switched to mechanically recycled, around 124.4 million tonnes of CO2eq, or 7.25 percent of the industry’s total emissions would be saved", he says, drawing on data from Textile Exchange’s 2023 Materials Market Report, the Ecoinvent 3.11 database and the EF3.1 database.
Gusain also cautions that, by comparison, polyester textile recycling (versus mechanical) involves several more complex processing steps and yield loss. The analyst struggles to model a lower footprint than mechanical recycling, meaning that the 'North Star’ of textile-to-textile recycled polyester isn't offering a calculable path to net zero.
These are the numbers Gusain has been crunching as he grows ever more frustrated with the fashion divide. It frustrates the Transformers Foundation, too, a charitable organisation acting as the voice of garment manufacturers. They released a paper in 2024 recommending that each value chain partner divert 1 percent of sales revenue to be disbursed as grants to finance supply chain decarbonization. It’s a model that would share the financing burden and fund industry-wide infrastructure, but brands are still most lured by what adds customer value within their business, and heat pumps are not it.
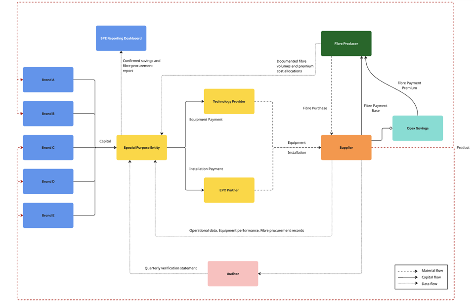
Gusain, a former employee of Fashion For Good, may have a novel solution in an open-source model he’s calling the Double Dividend Protocol. He says the Protocol’s logic-based sequence of financing and governance steps solve two significant problems: the decarbonization investment gap and procurement of next-gen materials at a premium that would otherwise make them unaffordable (or see them take precedence over direct emissions-reducing investments).
It works like this: a supplier identifies a decarbonization pathway using heat pumps that requires, for example, $2.1 million capital expenditure; once operational it will reduce their operational expenditure by $700,00 each year.
Using the double dividend protocol, three brands invest the capital required in proportion to their production volume with the supplier:
Once upgrades are complete and the supplier saves $700,000, the funds are contractually allocated to 'next-generation’ fiber procurement for the brands. At a $1.50 per kilogram premium, the supplier could acquire 466,667 kilograms of these 'preferred' fibers per year without raising its net cost base. The fibers would then be distributed to the brands proportionally, in line with their capital contribution.
The Protocol ensures critical decarbonization, brands avoid fiber premiums, and innovators achieve commercial scalability. Crucially, the use of operational savings means the Protocol avoids risky offtake agreements, which can place disproportionate risk on innovators.
"Fibers matter. They are essential to the long-term redesign of this industry. But they are not the first crisis to solve. They are not the defibrillator when the heart is already failing," says Gusain, who further expands on his Double Dividend rationale here.
That ephemerality dislikes logic is no longer a problem—the Protocol allows fashion brands to retain their aesthetics and invest in value-adding future fibers, securing their innovation and delivering logical and dependable decarbonization, too. Which brands will take the logical leap toward sustainability first?